How to publish OA?
Open Access (OA) publishing makes relevant and up-to-date peer-reviewed scholarly research more accessible and affordable to the public worldwide. As a result, OA publications enjoy a wider audience. Studies across many fields show a correlation between OA publication and higher citation counts. Authors opting to make their work OA have several options. If you are not yet familiar, learn about OA pathways: green, gold, hybrid, diamond.
On this page, jump to:
Finding the journal that is right for you
Generate an initial list of potential journals
Finding diamond OA journals
Journal finder tools based on abstract
Evaluate the journals/publishers
Granting agency requirements
Securing authors' rights
Additional resources to help you assess an OA journal or OA book publisher
What to avoid
Avoid predatory publishers
Unaffordable article processing charges
Journal options that do not comply with your granting agency’s requirements
Finding the journal/publisher that is right for you
Generate an initial list of potential journals
To generate an initial list of potential journals, consult your bibliography, your literature review, bibliographies in your committee members' or colleagues’ published work, journal finder tools, and ChatGPT (with caution). Use more than one method for generating your initial list. Take the time to make informed publishing decisions that account for the article's fit with the journal, the journal's research quality and transparency, and an affordable OA pathway.
Finding diamond OA journals
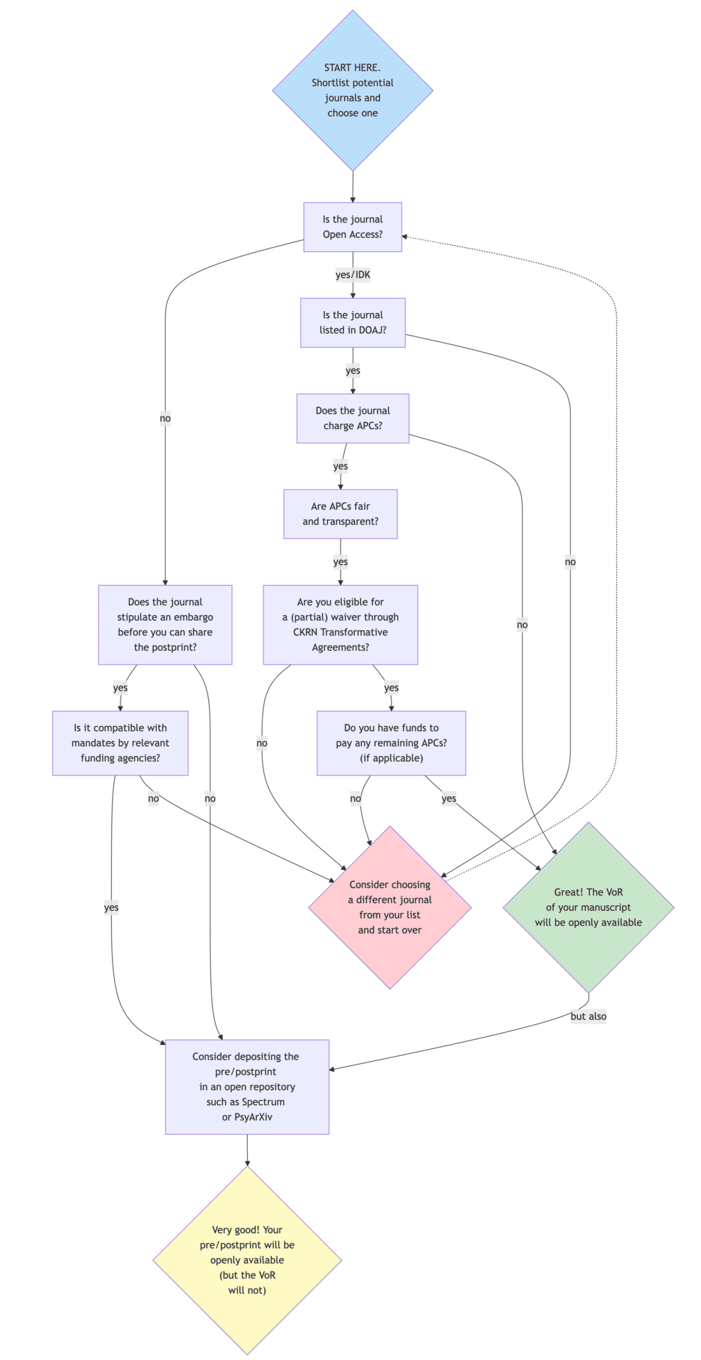
- Directory of Open Access Journals (DOAJ): an independent not-for-profit organization with a mission to increase the visibility, accessibility, reputation, usage, and impact of quality, peer-reviewed, open-access scholarly research journals globally, regardless of discipline, geography, or language. DOAJ is also the founding organization of Think. Check. Submit. In the sidebar navigation, select journals without fees, which can be used while filtering by subject areas relevant to your research.
- Érudit: a non-profit consortium, an inter-university digital platform based in Quebec, emphasizing open access across disciplines in the human, social, and natural sciences. Includes Canadian scholarly journals, books, theses, and cultural magazines (French, English, or bilingual). Includes a Partnership for Open Access (POA), which enables open access publishing in Canada; Concodia University Library is a participating member. In the sidebar navigation of the journals by alphabetical order section, select the open access filter, which can be used in conjunction with discipline-specific searches. Each OA journal will list whether article processing charges apply alongside the journal’s peer-review status.
Journal finder tools based on abstract
You can use the resources below to identify open access journals in your subject area. Make sure to avoid predatory publishing.
Recommended resources
E/nago Open Access Journal Finder: Enter your manuscript abstract to help you shortlist trusted OA journals that are the most compatible with your research.
IEEE Publication Recommender: helps you choose a journal from electrical engineering, computing, biotechnology, telecommunications, power and energy and other technologies, based on keywords, key phrases, manuscript title or abstract. Open access filters are available.
- JANE: Journal/Author Name Estimator: a freely available tool to help choose a biomedical journal to publish in, based on your title and abstract. It includes all active journals from PubMed, MEDLINE-indexed journals, and DOAJ-approved OA journals.
Publishing finder tools – major for-profit academic publishers
Elsevier journal finder: helps you choose a journal from all journals Elsevier publishes in science, medicine and technology, based on manuscript title and abstract. Open access filters are available.
Springer journal suggester: helps you choose a journal from Springer and Biomed Central that publishes in science, medicine, technology, and select social sciences, based on your manuscript title and abstract. Open access filters are available.
Wiley journal finder: helps you choose a journal from all Wiley journals in social sciences, humanities, science, medicine, technology art and law, based on manuscript title and abstract. Open access filters are available.
- Taylor & Francis journal suggester: helps you choose a journal from Taylor & Francis across a broad range of subject areas, including arts & humanities, social sciences, STEM, health & life sciences, and interdisciplinary studies.
If you are going to be using AI
ChatGPT can be used for journal recommendations. Prompts may include searches for quality, subject fit, and diamond open access. The risks include biased or incomplete responses, privacy concerns (if your text contains any identifying information), and potential copyright violations. Learn more about ChatGPT and generative AI. If you are going to be using AI, compare results with other methods and tools.
Evaluate the journals/publishers
Use an evaluation rubric to help you make the optimal choice. Here is an example of an evaluation rubric designed for graduate students.
Granting agency requirements
Journal Checker Tool - If your research is funded by a granting agency aligned with Plan S, the journal checker tool can help you verify whether the publishing options are supported by your funder’s OA policy.
Securing authors' rights
All too often, authors sign away their copyrights to publishers during the author-agreement stage of publication. On the Authors’ Rights page of Copyright at Concordia Guide, you will learn more about publishing contracts, Concordia University’s IP policies and guides, how to keep your rights, and more.
Additional resources to help you assess an OA journal or OA book publisher:
Check whether the journal publisher is listed in the Directory of Open Access Journals, which assesses the quality of its included journals.
Check whether the book publisher is listed in the Directory of Open Access Books, which reviews the peer-review and licensing practices of its included publishers.
Check whether the publisher is a member of the Open Access Scholarly Publishers' Association (OASPA) or the Committee on Publication Ethics (COPE)
Search to see if the journal is indexed in a major database.
If a journal indicates an impact factor on its website, check Journal Citation Reports or SJR (SCIMago Journal and Country Rankings) for accurate reporting.
CARL Guide on How to Assess a Journal
Check your bibliography to see whether you are citing research published by the journal or book publisher. Would research published by the journal or book publisher bolster your bibliography?
Open Publishing Journal Decision Tree
What to avoid
OA journals and books are legitimate and beneficial methods of scholarly communication.
Avoid predatory publishers
Predatory publishers may do any of the following: aggressively campaign to encourage academics to submit their research, obscure the cost of the APC, provide inadequate quality control in the writing and content, and employ a haphazard editorial process, particularly in peer review. Learn more about predatory publishing.
Unaffordable article processing charges
Credible journals with high-quality standards may leverage their journal impact factor in the Gold Model to charge authors APCs that are disproportionate to the cost of producing their articles, books, or chapters.
If you select a journal that requires an APC, make sure that you can afford it. Assess affordability. If you are a grant recipient, an APC may be an allowable expense. Verify whether you are eligible for a (partial) waiver through institutional memberships and discounts for Concordia authors.
Journal options that do not comply with your granting agency’s requirements
If you are a grant recipient, make sure to review your granting agency’s OA policy. Some may require that peer-reviewed research be immediately open with a Creative Commons licence and no embargo period. Granting agencies, including the Fonds de recherche du Québec (FRQ) and the Tri-Agency Open Access Policy on Publications, have open-access policies for publications.
Consult
Consult your thesis supervisor and committee; they are experts in your field and area of study. Consult a trusted member of your committee with a list of potential journals or publishers. If you are a faculty member, speak amongs colleagues. Either way, if you need assistance or have questions about preparing for prospective publishing venues, contact your subject librarian.