Kristen Young is the Coordinator, Black Community Engagement at the Office of Community Engagement, Concordia University. She is also an Archivist whose work in Black community archives sparked her shift towards investing in the ways mental health impacts Black history and Black community spaces. A third-culture kid with a deep interest in applying the principle of sankofa to the every day, Kristen uses her training as an archivist and her interest in governance, collaboration, community care, and community education in the many hats she wears both professionally and personally.
Moving beyond "flat": a case for dynamic governance
by Kristen Young
Photo: SHIFT Governance Training
Whether we have decided on them intentionally as a group, or only start to notice them when they interfere with what we are trying to create, the implicit or explicit agreements, structures and processes that organize they ways we collaborate with one another in institutions and organizations have important impacts on what we are able to accomplish together. Acknowledging the impact of these structures points to our collective responsibility to better understand them and shape them to suit the transformational potentials we seek. In the Montreal context – a city with high student populations and a strong history of social justice mobilization - we’re often working collectively in community to make those changes.
In an effort not to recreate the systems we’re fighting against, our first instinct when trying to work collectively may be to go to the aptly named “collective” - a flat governance model with shared power and decision-making. This alternative and non-hierarchical system of governance provides values-aligned avenues for collaboration and drives social justice and community work forward through shared means and motives. But another, less-explored model is what I’ll call (and what SHIFT calls), “dynamic governance for shared power” a model inspired by sociocracy that proposes another – and I think more successful – way of bringing multiple voices together towards a common goal.
This alternative and non-hierarchical system of governance provides values-aligned avenues for collaboration and drives social justice and community work forward through shared means and motives.
Flat governance vs. sociocracy
Flatly governed organizations or collectives attempt to remove internal hierarchy by delegating responsibility and supervision to all those involved. Rather than having a management level that oversees others or oversees the work to be done, collectives put that power in the hands of everyone. Through conversation, consent, collaboration, delegation, and consistent check ins, collectives share the power, authority, and responsibility otherwise given to managers, ensuring that no one person, or group of people, is above anyone else or holds more responsibility within their structure.
The dynamic governance model that we use at SHIFT also puts connection, listening, and co-creation at the heart of the ways we work together, but with an intentional and consensual creation of hierarchies, delegation of responsibilities and specialization in roles and groups.
In designing our dynamic governance structure at SHIFT, we drew heavily from the work of those who have been documenting collective learning about sociocractic models of governance.
Graphic adapted from Better Boards: https://betterboards.net/glossary/sociocracy/
Sociocracy (as pictured) can be thought of as a series of concentric circles with members being liaisons between the circles to ensure the flow of knowledge. Each circle is given leadership over a part of the collective mission, and each circle’s work pushes the whole mission forward.
In my experience with flat structures, it is complex to both work towards your organisation’s mission while implementing and maintaining a collective structure that requires time, effort, and continual conversation to navigate the nuances of collaboration. There have, unfortunately, been many examples of organisations that have tried to implement a flat governance structure and seem to succeed, only to be troubled with emerging and recurring underlying issues that are not given the priority needed for all involved. Despite the sense that organizing collectively may feel organic or natural, groups that strive to operate collectively or be flatly governed cannot take the smooth and effective functioning of their organization for granted – in fact, caring for their internal processes needs to be part of their work, just as much as fulfilling their mission is. Flat governance removes the head of the structure and, in theory, empowers everyone else within. However, for a flat structure to deliver on the ideal of a shared sense of authority, ownership, and leadership over the mission, effort must be invested in communication and shared decision-making processes.
By contrast, dynamically structured and sociocratic governance allow for more flexibility, team-building, and the creation of trust necessary to share power, while remaining aligned with same values as collective and flatly governed structures. These models work collectively to maintain the governance structure, while using that governance structure to further the mission of the organisation. Sociocracy builds on flat governance by adding elements of self-reflexivity and consensual delegation of power. Anchoring within a framework that calls for dynamism embeds an iterative quality to the system, reminding us that making changes and building the system as we go is key to the sustainability of new and emerging structures. As structures are built and refined over time at the speed of trust, sociocratic systems allow for strong connections, decisions, and a sense of community to develop within the organisation.
Dynamic Governance at SHIFT
At the SHIFT Centre for Social Transformation, dynamic governance is fundamental to the framework. Through a steering committee and various hubs in charge of the key aspects of SHIFT’s work, with members recruited both from within the SHIFT community and Montreal’s wider community based on interest and experience, and the whole structure supported by a staff team who supports the work of each hub and acts as an additional liaison, SHIFT is a model for a unique sociocratic-style structure. Additionally, there is consistent work to understand not just what the structure should be but how the structure exists in reality. On the Governance Hub, for example, our mandate is to understand structural gaps and respond in ways that promote share understanding and empowerment within all active members of SHIFT’s ecosystem.
To add another layer, the SHIFT Centre exists within Concordia University. In contrast to the prioritization of academic and institutional norms common within universities, SHIFT rallies behind the importance of bringing in community voices and priorities. Our dynamic governance structure inherently creates connection and facilitates a community space where ideas flow and enrich both the institution and wider Montreal outside of colonial traditions like curriculums and faculty structures; a positive side-effect of the community generated around this connection-filled co-created space.
Take, for example, SHIFT’s “staying on, stepping off” process across our governance system. At the end of each governance cycle year, our Steering Committee hosts a meeting to decide who will leave the committee and who will renew their mandate. In these meetings, members are encouraged to individually and collectively reflect on the needs and gaps present within the committee as frameworks for their decisions, as well as their personal desire for involvement. In our most recent “staying on, stepping off” conversation, for example, it became apparent that there was an over-representation of Concordia faculty and staff on the committee. To remedy this and restore a balance between institutional and community members, several of those Concordians made the decision to step off to create space for others to be recruited and move SHIFT forward in the coming year.
Every governance model has its pitfalls and areas to improve. As systems ultimately run by people who are learning as we grow and move forward, we’re bound to make mistakes. Through my experiences at SHIFT, I can see that the inherent increased communication as well as reflexivity in dynamic models make them an interesting example of shared power and collaborative governance. The SHIFT Centre’s use of sociocratic principles to bring the community into the university and to fulfil community priorities serves as a strong case study for other organisations to implement something similar.
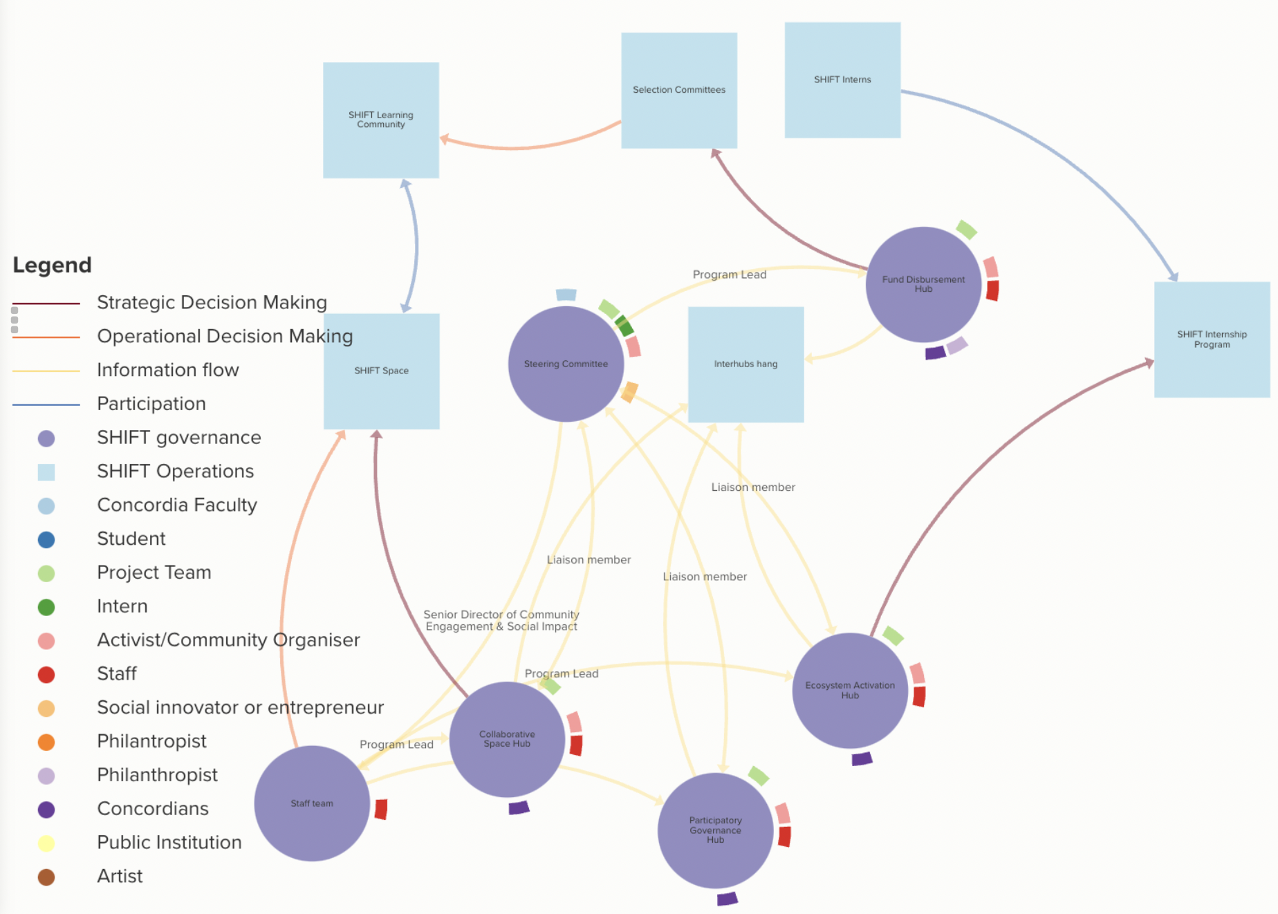
A screenshot from SHIFT's explorable Governance "Kumu"
Learn more about SHIFT’s Governance
To give SHIFT’s internal and external partners a better understanding of the complex and overlapping dynamic governance structure, the Governance Hub mapped SHIFT through an online resource, Kumu. This completed map has the benefit of growing with the SHIFT ecosystem while simultaneously being a visual explanation of the ways power, resources, and knowledge are exchanged within SHIFT.
Moving beyond "flat": a case for dynamic governance © 2024 by Kristen Young is licensed under CC BY-NC-ND 4.0